如果以本篇文章的標題當問題來詢問鴿友的話,不知鴿友們的答案是否一致? 本人猜測應該許多鴿友都會猜測是因為 H5N1 禽流感的關係吧! 在談上述問題之前,先介紹目前要進口歐盟地區的鴿隻,所需要的條件及運輸轉運的方式。

-

-

-

----------------------------------------------------------------------------
而轉運的方式簡述如下:
1、 從原產地輸出到美加地區,再轉運到台灣,約需6週。
2、 從原產地輸出到新加坡,再轉運到台灣,約需2週時間(新加坡
當地並沒有鳥禽類,故以偽造文件的方式進行轉運)。
3、 從原產地輸出到菲律賓,再轉運到台灣,約需4到6週時間。
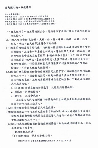
以上為目前進口歐洲地區鴿隻的方式的幾種方式;運輸的費用也從原來的2千元暴增至1萬1千元左右。但嚴格來說,那並不合法,因為以我國的禽鳥類之輸入檢疫條件來說,至少需要6個月的時間(請參閱上面第三張文件之第 四 點說明)。那為何上述的轉運方式最多僅需6週而已??? 因為那是鴿商鑽一些漏洞,也就是先將歐洲鴿進口至上述地區,再想辦法混充進口國當地(美、加、新、菲)的鴿,又因這些地區並非在我國所列的疫區範圍內,故檢疫時間較短。
亞洲地區原只有我國與新加坡未被列為禽流感疫區,後來因為我國輸出一批(約一百餘隻)相思鳥至英國,但運送至當地後,被動了手腳,從一百餘隻增加到一百六十餘隻,且在其中被驗出了 禽流感。為此,我方向英國提出輸出證明,且運送數量不符…..等;但此舉不被英國所接受,因此我國便被歐盟國家列為疫區之一,並在94年10月27日公告禁止進口第三國鳥類(包含我國)。基於平等互惠原則,我國亦採取相同措施;也就是說,因為歐盟禁止進口我國鳥禽類,而我國也不准進口歐盟國家的鳥禽。
↑請注意 "說明一"
最後一行的四個字 "平等互惠"

↑本人向農委會爭取開放進口鴿子,但我不說,有人會
知道本人一直在替台灣的鴿界爭取權益嗎?
本人曾就此事發文給農委會,因為禁止進口只是因為 “平等互惠” 原則,而非是因為禽流感。什麼叫 "平等互惠" 原則? 就是對方禁止輸入我國的鳥禽類,我方也禁止進口對方的鳥禽類。此舉除了造成民怨之外,更讓歐盟國家對台灣的不諒解,對台灣的國際形象有很大的傷害;因為至95年6月底止,東南亞國家均已先後開放非疫區賽鴿進口,僅台灣仍然限制比利時、荷蘭賽鴿進口。
----------------------------------------------------------------------------------
2006年巴賽隆納國際冠軍的確未引進台灣,當時因為合法進口的時程太長,一隻將近十萬歐元(近五百萬台幣)的鴿子要花很長的時間才能進口到台灣,這段期間有太多不確定的因素,而且最重要的是沒有人願意承保這種保險,最後便決定不進口來台灣。後來,本人與鴿主談妥,此鴿在本人手中約半個月後,便轉手讓出。或許有人會問,為何要與鴿主談? 談什麼? 又為何要半個月? 因為秘密就藏在這其中了 !!! 在此本人公開喊話,如果有保險業務員願意承保這種業務的話,那國人就有機會看到明年2010年的巴賽隆納國際冠軍鴿了。
-----------------------------------------------------------------------------------
本人曾提過,只要您有興趣,長城舍內的鴿子,不論哪隻鴿子的本尊或下代皆可割愛。C07-263421 為 程碩 購自本舍,網上所見的血統書亦正確無誤,至於是否還有同父母的兄弟(姊妹)鴿可割愛? 很抱歉,因為都已割讓予鴿友,所以已沒有同父母鴿可售了。另針對鴿友在 知名賽鴿網站 所提出疑問,其實,鴿友不用搞那些把戲啦,多留點時間去陪陪家人或去研究要如何引種? 如何勝翔? 這才是最重要的! 更不要在網路上說得 “刺芽芽”,結果一聽到有朋友來過長城鴿舍後,竟不敢讓朋友去自己家,何必呢? 話再說下去就難聽了,我點到為止就好。而你們的疑問其實沒什麼,說穿了只是你們沒有輸入源鴿的經驗而已,尤其是面對面與外國鴿主洽談,完全不用讓仲介從中抽頭,也不用擔心鴿子會被動手腳。
一定會有人問? 為何此鴿掛的是C07的環? 而不是掛 范圖爾先生 的環? 而這樣就代表此鴿的父母鴿在台灣嗎? 哈哈哈! 購買源鴿所掛的一定是原輸出國或是原鴿主的鴿環嗎? 這在外國是很普遍的,例如:A買B的鴿,或是A與B鴿系交流,這種情況下,腳環都可能掛的是對方的腳環。當然在台灣也有相同的情況,例: 116當初買胡本的鴿,掛的卻是自己的環,這代表什麼? 根本是稀鬆平常的事。而血統書也是一樣的情況,舉最簡單的例子,網路上的知名網站 PIPA最近有一批 林伯格 的拍賣會,拍賣鴿裡有 帝盧.速霸龍的鴿子,但血統書卻是由 林伯格 所開,這種情況在台灣也非常普遍。
再談作育的問題,鴿子需要一公一母才能配對作育,但這是正常情況。特殊情況的話,一公多母,或是一母多公都可以,端看鴿主的需求,當然一公多母的時程要快得許多。那有沒有更快的作法? 有啊! 鴿友總聽過人工受孕吧? 不論是哺乳類或是鳥禽類,現代的科技要做到這些是很容易的,只是你們知情與否而已? 不能自己不懂或沒聽過就覺得別人做不到,「以管窺天」只會讓自己停滯不前,也是自曝其短而已。

↑
2006年 3月20 日 國際賽鴿聯盟 ( F.C.I.) 會議 研討因應 禽流感疫.
和 左1 (.F.C.I.) 理事長 中 莊鐙福理事 右 荷蘭鹿特丹Erasmus大學 Prof.
Osterhaus 及 Dr. Philippa 博士 合影。
Plilippa博士為鳥類人工授精技術的發明者,要學習鳥類人工授精技術的人,至少要替雞隻做人工授精有十年以上經驗的人,才有辦法學習此一技術。而國內已有人開始學習這方面的技術。倘若國內能有人順利完成這方面的技術,屆時,國內鴿隻的人工授精技術將有重大的突破。
===============================================
↓以下為世界賽鴿中心的相關報導
本人擁有其49%的股權

-
-

-

-

↑(中文翻譯)
總計花費450萬歐元建造而成(約台幣一億四千餘萬)的 WPC 「位於世界賽鴿發源地,比利時之WPC(世界賽鴿中心)最新消息。」 WPC(世界賽鴿中心)成立一年,內部作業即有摩擦,2002年6月20日週四記者會中宣布:法院強制將喬治同內(Thone)股權轉移至卡麥特(COMED)的夏路易(Jean-Louis Jorrissen),而WPC(世界賽鴿中心)亦急切尋找新股東,台灣的莊鐙福及時雨資金輸入,將使WPC(世界賽鴿中心)償付2001年已積欠之債款(包含三萬歐元賽鴿獎金之頒發)。據夏路易表示,新資金額為五十萬歐元。2003年5月前,莊君 將至多取得49%之股權,莊鐙福是歐洲聞名之台灣養鴿者,並且是 F.C.I(世界賽鴿聯盟)理事國(台灣)的代表,與夏氏相同均為專業藥劑師,雙方將朝鴿子醫療、哺育方面共同合作,並加強亞洲地區(含台灣、中國大陸、日本)鴿友之需要(藥物及種鴿之提供)。莊鐙福之代理人為海牙市趙玲莉小姐,她將為董事會之成員,扮演雙方股東間文化橋樑及協調溝通的角色。 目前的狀況:各項鴿賽照常運作。人事方面係由夏氏之弟及一子,以及卡麥特(COMED)公司派四位同仁前來相助。 比賽方面:經由VZW之鴿友工作同仁領導主辦或由一般有心鴿友

↑(中文翻譯)
團體發心協助,此外,重點加強在--- 經由(Bricon)報好康電子鴿鐘系統---每天可清點鴿子,”歐洲狄斯奈”報名至7月15日截止(每隻200歐元),又”古典”仍舊接受新加入之鴿子(每隻25歐元)溝通仍是鴿友活動的最優先(鴿報e-mail … 等等)一些重點。 --- 比賽之態度上,將以一處賽而取代多處參賽以對抗鴿友,並只以小團體參加全國賽 --- 獎金以小額、多獎為宗旨 --- WPC(世界賽鴿中心)鴿子出售展示攤位出租,衍成定期拍賣場 --- 推廣比利時鴿種及吸引一般大眾(非鴿友) 最後一點:夏路易(Jorissen)說出他的心願,請鴿界給WPC(世界賽鴿中心再一次的機會。 我們將以全心的祝福作結論,中心之潛力、可塑性係有目共睹;而建築之美、壯觀也是不爭的事實,若任其湮沒消失,對鴿界來說,豈是「遺憾」二字了得?

-

↑當地報紙特別報導
-------------------------------------------------------------

↑長城鴿舍 比利時分舍

↑長城鴿舍 比利時分舍

↑長城鴿舍 比利時分舍
--------------------------------------------------------------
1992年本人欲向卡沙特先生購買 B90-628452(無敵蒙托邦),因 西佛托依 先生對卡沙特先生說:”無敵蒙托邦” 賣給莊先生的話,你以後就再也看不到牠了,因為牠會被送到台灣;要是賣給我的話,你不但隨時來看牠,還每年送你3隻牠的直仔……,就為了這個原因,牠被 西佛托依 先生買到手。也因為這樣,本人決定設立 “長城鴿舍比利時分舍”,以防日後再發生類似情況。
不論是本人擁有 49%股權的 W.P.C (世界賽鴿中心) 、或是長城鴿舍比利時分舍,都讓本人在對於源鴿的作育上,方便許多。因為鴿子可以不必舟車勞頓來到台灣,就能在短期內產下一定數量的直仔,而在當地所作育的下代鴿,除了可參加該國的賽制,以測試鴿子的實力;也可以直接進口到台灣本舍。
留言列表